下载地址
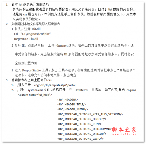
下载错误?【投诉报错】
人气书籍
下载声明
☉ 解压密码:www.jb51.net 就是本站主域名,希望大家看清楚,[ 分享码的获取方法 ]可以参考这篇文章
☉ 推荐使用 [ 迅雷 ] 下载,使用 [ WinRAR v5 ] 以上版本解压本站软件。
☉ 如果这个软件总是不能下载的请在评论中留言,我们会尽快修复,谢谢!
☉ 下载本站资源,如果服务器暂不能下载请过一段时间重试!或者多试试几个下载地址
☉ 如果遇到什么问题,请评论留言,我们定会解决问题,谢谢大家支持!
☉ 本站提供的一些商业软件是供学习研究之用,如用于商业用途,请购买正版。
☉ 本站提供的cognos报表开发技巧 中文WORD版资源来源互联网,版权归该下载资源的合法拥有者所有。













![数学之美(第二版) PDF扫描版[45MB] 数学之美(第二版) PDF扫描版[45MB]](http://img.jbzj.com/do/uploads/litimg/150709/1616142R204.png)
![计算机组成原理(第2版)(唐朔飞著) PDF扫描版[9MB] 计算机组成原理(第2版)(唐朔飞著) PDF扫描版[9MB]](http://img.jbzj.com/do/uploads/litimg/141021/16131RTZ4.png)

![计算机组成与体系结构:性能设计(原书第8版) 中文 PDF版 [93M] 计算机组成与体系结构:性能设计(原书第8版) 中文 PDF版 [93M]](http://img.jbzj.com/do/uploads/litimg/120924/145340161941.jpg)

![算法导论(原书第3版) PDF扫描版[101MB] 算法导论(原书第3版) PDF扫描版[101MB]](http://img.jbzj.com/do/uploads/litimg/150625/1AQHR033.png)
![大话设计模式 程杰 著 中文 PDF版 [70M] 大话设计模式 程杰 著 中文 PDF版 [70M]](http://img.jbzj.com/do/uploads/litimg/120917/151555161064.jpg)

![Docker技术入门与实战 完整版 pdf扫描版[47MB] Docker技术入门与实战 完整版 pdf扫描版[47MB]](http://img.jbzj.com/do/uploads/litimg/160621/1G9222H5b.jpg)
