详情介绍
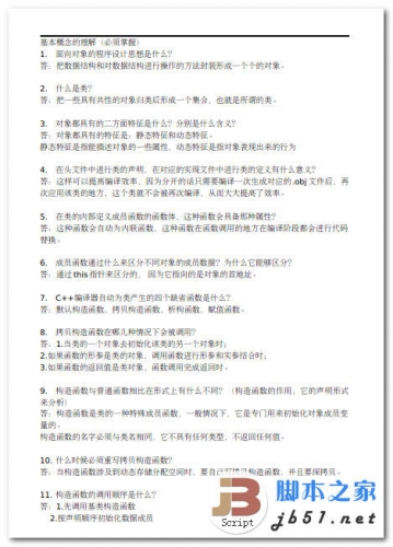
基本概念的理解(必须掌握)
1. 面向对象的程序设计思想是什么?
答:把数据结构和对数据结构进行操作的方法封装形成一个个的对象。
2. 什么是类?
答:把一些具有共性的对象归类后形成一个集合,也就是所谓的类。
3. 对象都具有的二方面特征是什么?分别是什么含义?
答:对象都具有的特征是:静态特征和动态特征。
静态特征是指能描述对象的一些属性,动态特征是指对象表现出来的行为
4. 在头文件中进行类的声明,在对应的实现文件中进行类的定义有什么意义?
答:这样可以提高编译效率,因为分开的话只需要编译一次生成对应的.obj文件后,再
次应用该类的地方,这个类就不会被再次编译,从而大大提高了效率。
5. 在类的内部定义成员函数的函数体,这种函数会具备那种属性?
答:这种函数会自动为内联函数,这种函数在函数调用的地方在编译阶段都会进行代码替换。
6. 成员函数通过什么来区分不同对象的成员数据?为什么它能够区分?
答:通过this 指针来区分的, 因为它指向的是对象的首地址。
7. C++编译器自动为类产生的四个缺省函数是什么?
答:默认构造函数,拷贝构造函数,析构函数,赋值函数。
8. 拷贝构造函数在哪几种情况下会被调用?
答:1.当类的一个对象去初始化该类的另一个对象时;
2.如果函数的形参是类的对象,调用函数进行形参和实参结合时;
3.如果函数的返回值是类对象,函数调用完成返回时。
9. 构造函数与普通函数相比在形式上有什么不同?(构造函数的作用,它的声明形式来分析)
答:构造函数是类的一种特殊成员函数,一般情况下,它是专门用来初始化对象成员变量的。
构造函数的名字必须与类名相同,它不具有任何类型,不返回任何值。
10. 什么时候必须重写拷贝构造函数?
答:当构造函数涉及到动态存储分配空间时,要自己写拷贝构造函数,并且要深拷贝。
11. 构造函数的调用顺序是什么?
答:1.先调用基类构造函数
2.按声明顺序初始化数据成员
3.最后调用自己的构造函数。
12. 哪几种情况必须用到初始化成员列表?
答:类的成员是常量成员初始化;
类的成员是对象成员初始化,而该对象没有无参构造函数类的成员为引用时。
1. 面向对象的程序设计思想是什么?
答:把数据结构和对数据结构进行操作的方法封装形成一个个的对象。
2. 什么是类?
答:把一些具有共性的对象归类后形成一个集合,也就是所谓的类。
3. 对象都具有的二方面特征是什么?分别是什么含义?
答:对象都具有的特征是:静态特征和动态特征。
静态特征是指能描述对象的一些属性,动态特征是指对象表现出来的行为
4. 在头文件中进行类的声明,在对应的实现文件中进行类的定义有什么意义?
答:这样可以提高编译效率,因为分开的话只需要编译一次生成对应的.obj文件后,再
次应用该类的地方,这个类就不会被再次编译,从而大大提高了效率。
5. 在类的内部定义成员函数的函数体,这种函数会具备那种属性?
答:这种函数会自动为内联函数,这种函数在函数调用的地方在编译阶段都会进行代码替换。
6. 成员函数通过什么来区分不同对象的成员数据?为什么它能够区分?
答:通过this 指针来区分的, 因为它指向的是对象的首地址。
7. C++编译器自动为类产生的四个缺省函数是什么?
答:默认构造函数,拷贝构造函数,析构函数,赋值函数。
8. 拷贝构造函数在哪几种情况下会被调用?
答:1.当类的一个对象去初始化该类的另一个对象时;
2.如果函数的形参是类的对象,调用函数进行形参和实参结合时;
3.如果函数的返回值是类对象,函数调用完成返回时。
9. 构造函数与普通函数相比在形式上有什么不同?(构造函数的作用,它的声明形式来分析)
答:构造函数是类的一种特殊成员函数,一般情况下,它是专门用来初始化对象成员变量的。
构造函数的名字必须与类名相同,它不具有任何类型,不返回任何值。
10. 什么时候必须重写拷贝构造函数?
答:当构造函数涉及到动态存储分配空间时,要自己写拷贝构造函数,并且要深拷贝。
11. 构造函数的调用顺序是什么?
答:1.先调用基类构造函数
2.按声明顺序初始化数据成员
3.最后调用自己的构造函数。
12. 哪几种情况必须用到初始化成员列表?
答:类的成员是常量成员初始化;
类的成员是对象成员初始化,而该对象没有无参构造函数类的成员为引用时。
下载地址
下载错误?【投诉报错】
人气书籍
![Objective-C基础教程 中文 PDF 清晰版 [31M] Objective-C基础教程 中文 PDF 清晰版 [31M]](//img.jbzj.com/do/uploads/litimg/120917/153R51Ba5.jpg)
Objective-C基础教程 中文 PDF 清晰版 [31M]
C程序设计(第四版)+学习辅导 pdf版打包 谭浩强主编
C++ Primer Plus (第五版) 中文PDF清晰扫描版(57M)![Linux C编程实战 中文 PDF版 [65.2M] Linux C编程实战 中文 PDF版 [65.2M]](//img.jbzj.com/do/uploads/litimg/120907/153554161205.jpg)
Linux C编程实战 中文 PDF版 [65.2M]![数据结构(C语言版) 第2版 (严蔚敏等) 高清pdf完整版[38MB] 数据结构(C语言版) 第2版 (严蔚敏等) 高清pdf完整版[38MB]](//img.jbzj.com/do/uploads/litimg/190828/1J3302J0H.jpg)
数据结构(C语言版) 第2版 (严蔚敏等) 高清pdf完整版[38MB]
数据结构基础(C语言版)(第2版)中文 PDF清晰版(35.4M)
Lua程序设计 Programming in Lua 中文 PDF 高清版
数据结构C语言版(严蔚敏) 高清版 PDF格式
C语言经典编程282例 (明日科技) 高清PDF扫描版 161M
C++ GUI Qt 4编程(第二版) PDF扫描版
下载声明
☉ 解压密码:www.jb51.net 就是本站主域名,希望大家看清楚,[ 分享码的获取方法 ]可以参考这篇文章
☉ 推荐使用 [ 迅雷 ] 下载,使用 [ WinRAR v5 ] 以上版本解压本站软件。
☉ 如果这个软件总是不能下载的请在评论中留言,我们会尽快修复,谢谢!
☉ 下载本站资源,如果服务器暂不能下载请过一段时间重试!或者多试试几个下载地址
☉ 如果遇到什么问题,请评论留言,我们定会解决问题,谢谢大家支持!
☉ 本站提供的一些商业软件是供学习研究之用,如用于商业用途,请购买正版。
☉ 本站提供的C++面试大全 C++程序员求职必看 中文 PDF 高清版资源来源互联网,版权归该下载资源的合法拥有者所有。













![Objective-C基础教程 中文 PDF 清晰版 [31M] Objective-C基础教程 中文 PDF 清晰版 [31M]](http://img.jbzj.com/do/uploads/litimg/120917/153R51Ba5.jpg)


![Linux C编程实战 中文 PDF版 [65.2M] Linux C编程实战 中文 PDF版 [65.2M]](http://img.jbzj.com/do/uploads/litimg/120907/153554161205.jpg)
![数据结构(C语言版) 第2版 (严蔚敏等) 高清pdf完整版[38MB] 数据结构(C语言版) 第2版 (严蔚敏等) 高清pdf完整版[38MB]](http://img.jbzj.com/do/uploads/litimg/190828/1J3302J0H.jpg)




