Win11 KB5072911声明界面与交互组件异常:附临时解决办法
当地时间 12 月 2 日,微软上线了一条针对 KB5072911 的支持文档,确认在 Win11 24H2 和 25H2 中均存在的界面与交互组件异常问题。
微软强调,这一问题主要影响部分企业或托管环境,极少会发生在普通个人设备上。

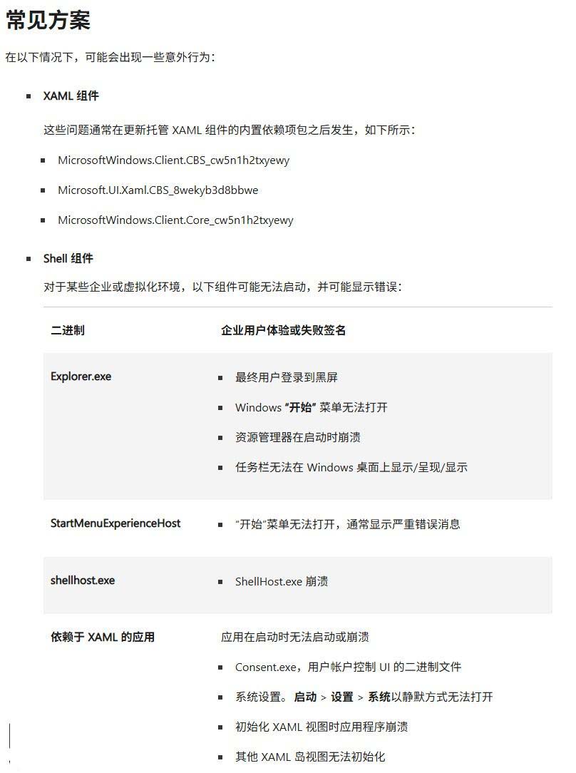
11 月下旬,微软发布了一份面向 IT 管理员的支持文档,指出包括文件资源管理器(Explorer)、开始菜单、任务栏等关键 Shell 元素在特定环境中会出现异常。微软最新文档显示,问题源于 XAML 相关组件,并进一步确认 25H2 版本也存在同样的问题。
根据微软说明,这一问题始于 2025 年 7 月的星期二更新(KB5062553),基于相同代码与服务分支的 Windows 11 25H2 也会因为 2025 年 9 月预览更新(KB5065789)及随后的 10 月累积更新(KB5066835)而受到影响。
在为电脑预配 Windows 11、版本 24H2 或 Windows 11 之后,2025 年 7 月或之后发布的版本 25H2 每月累积更新 (例如 KB5062553 或 KB5065789) 、依赖于 XAML 的新式应用(如资源管理器、“开始”菜单、SystemSettings、任务栏和 Windows 搜索)可能会遇到困难。
在安装 Windows 更新之前,可能会发生这种情况:
- 用户首次登录持久化 OS 安装。
- 在此类方案中,每次登录时,都必须安装所有登录到非持久性 OS 安装(例如虚拟桌面基础结构 (VDI) 或等效应用程序包)的用户。
针对这一情况,微软目前建议的解决方法仍保持不变,即通过重启 Shell Infrastructure Host(SIHost.exe)以恢复缺失的 Immersive Shell 软件包。我们注意到,微软还提供了相应的 PowerShell 命令,用于重新注册相关系统应用组件。

此外,微软还给出了一个 PowerShell 登录脚本示例,通过延迟启动资源管理器,避免其在依赖包尚未完全配置时提前运行,从而减少界面异常的发生。
解决方法
手动注册缺少的包:
管理企业或虚拟化环境的 IT 管理员应在用户会话中注册缺少的包,并重启 SiHost 以允许沉浸式 Shell 和相关组件选取它们。为此,请运行以下命令来注册每个缺少的包:
Add-AppxPackage -Register -Path “C:\Windows\SystemApps\MicrosoftWindows.Client.CBS_cw5n1h2txyewy\xmanifest.xml” -DisableDevelopmentMode Add-AppxPackage -Register -Path “C:\Windows\SystemApps\Microsoft.UI.Xaml.CBS_8wekyb3d8bbwe\xmanifest.xml” -DisableDevelopmentMode Add-AppxPackage -Register -Path “C:\Windows\SystemApps\MicrosoftWindows.Client.Core_cw5n1h2txyewy\xmanifest.xml” -DisableDevelopmentMode
在非持久性 OS 安装上运行此示例 PowerShell 脚本:
对于非持久性环境,登录脚本方法仍然是 IT 管理员的最佳选择。创建在资源管理器启动前同步执行的批处理文件包装器。
注意:此方法可确保脚本同步运行,有效地阻止 explorer.exe 提前启动,直到完全预配所需的包。
@echo off REM Register MicrosoftWindows.Client.CBS powershell.exe -ExecutionPolicy Bypass -Command "Add-AppxPackage -Register -Path 'C:\Windows\SystemApps\MicrosoftWindows.Client.CBS_cw5n1h2txyewy\appxmanifest.xml' -DisableDevelopmentMode" REM Register Microsoft.UI.Xaml.CBS powershell.exe -ExecutionPolicy Bypass -Command "Add-AppxPackage -Register -Path 'C:\Windows\SystemApps\Microsoft.UI.Xaml.CBS_8wekyb3d8bbwe\appxmanifest.xml' -DisableDevelopmentMode" REM Register MicrosoftWindows.Client.Core powershell.exe -ExecutionPolicy Bypass -Command "Add-AppxPackage -Register -Path 'C:\Windows\SystemApps\MicrosoftWindows.Client.Core_cw5n1h2txyewy\appxmanifest.xml' -DisableDevelopmentMode"
相关阅读:时隔 4 个月:微软承认 Win11 重大 BUG,影响开始菜单、任务栏等几乎所有核心功能
相关文章

Win11文件资源管理器闪烁/登录界面密码图标缺失怎么办? 附临时解决办法
微软确认Win11两项已知问题:深色模式下文件资源管理器闪烁、登录界面密码图标缺失,下面我们就来看看这两个问题的临时解决办法2025-12-03
Win11经典版Outlook出现搜索故障/连接Exchange邮箱失败临时解决方案
Win11用户发现,由于microsoft365服务降级,导致部分用户无法正常访问 Exchange Online 邮箱以及搜索功能故障,下面我们就来看看临时解决办法2025-11-26
Win11预览版26200.7171更新后桌面图标集体卡死: 附临时解决办法
部分 Win11 用户反馈,安装微软 11 月累积更新后桌面图标集体“罢工”,无法点击或进行任何交互,下面我们就来看看临时解决办法2025-11-24
Win11重大BUG影响开始菜单/任务栏等功能崩溃:附解决办法
微软最新发布的支持文章(KB5072911)中披露,包括开始菜单、任务栏、文件资源管理器和系统设置在内的多个 Shell 组件都受到了影响,可能导致程序崩溃、无响应或静默失效,2025-11-24
有网友反映,win11会在系统启动后自动探测网络连接性,反复自动打开MSN和某IP地址,下面我们就来看看详细解决办法2025-11-18
你的Win11为何变卡? 两大默认功能被指拖慢性能附解决办法
Windows 11 中两项默认开启的功能可能显著影响系统性能,尤其在配置较低或老旧设备上表现明显,下面我们就来看看解决办法2025-11-04
两种临时方案! 解决Win11十月可选更新致任务管理器变身内存刺客
win11十月更新KB5067036更新后造成,任务管理器在关闭后进程并未真正结束,导致每次重新打开时都会生成重复进程,今天我们就来分享两个临时解决办法2025-11-04
微软承认Win11/Win10两大内置功能会拖慢电脑:附解决方法
微软在最新支持文档中承认,Windows 10和Windows 11系统内置的两项功能会影响电脑性能,详细请看下文介绍2025-10-10
win11 Microsoft Store无法登录微软账号提示错误代码0x80090010解决办
windows系统的电脑,登录Microsoft Store应用商店提示错误0x80090010,这是什么原因?下面我们就来看看详细解决办法2025-10-09
Win11/Win10远程桌面拒绝微软账号登录提示您的凭据无效的解决办法
近期不少 Windows 10、Windows 11 用户反馈遇到问题:即使输入了正确的微软账户信息,远程桌面协议依然拒绝登录,并提示“您的凭据无效”2025-10-09



最新评论