深度解锁Python中类与元类的核心机制与实战应用
在Python的世界里,一切皆对象是贯穿始终的核心哲学。我们每天都在定义类、创建实例,却很少深究:类本身是如何诞生的?元类又为何被称为「类的类」?
本文将带你拨开迷雾,从动态创建类入门,吃透type的双重身份,拆解元类的底层逻辑与实例化流程,最后落地实战应用,彻底掌握Python面向对象的「底层密码」。
一、开篇:Python对象体系的底层逻辑
在正式探索类与元类前,我们必须先建立一个核心认知:Python中,类不是代码模板,而是实实在在的对象。
普通对象由类实例化而来,而类对象由元类实例化而来,这就形成了Python独特的「对象创建链条」:元类 → 类 → 实例对象。
这也是元类的核心定位:创建类的类,是Python面向对象体系的「顶层设计者」。
二、核心铺垫:动态创建类的入门实践
我们习惯用class关键字定义类,但这只是Python的「语法糖」。本质上,类是运行时动态创建的——这就是动态创建类的核心意义。
基础思路:函数封装类的创建
通过自定义函数,我们可以根据传入的参数,动态生成不同的类,而非提前写死类的定义。
def create_class(class_name):
"""动态创建类的核心函数:根据名称生成对应类"""
if class_name == "user":
# 定义用户类
class User:
pass
return User
elif class_name == "company":
# 定义公司类
class Company:
pass
return Company
# 调用函数,动态创建类
UserClass = create_class("user")
关键说明:
函数返回的是类对象,而非类的实例。我们可以用返回的类继续创建实例,和普通类完全一致。
三、核心利器:type——Python内置的元类
提到动态创建类,就绕不开type。它是Python最特殊的内置函数,拥有双重身份,也是Python默认的元类。
1. type的两大核心用途
| 功能场景 | 作用 | 示例 |
|---|---|---|
| 获取对象类型 | 查看任意对象的所属类 | type(123) → int |
| 动态创建类 | 运行时直接生成类对象 | type("类名", (基类,), {属性/方法}) |
| 表格说明:type既是「类型检测器」,也是「类生成器」,后者是元类的核心基础。 | ||
2. type创建类的语法规则
用type创建类,需要传递3个核心参数,缺一不可:
- 类名(字符串格式);
- 基类元组:继承的父类,无继承则为空元组
(); - 属性字典:类的属性和方法,以键值对形式存储。
3. 实战:用type创建带属性、方法的类
# 定义实例方法(必须接收self参数)
def say_hello(self):
return f"你好,我是{self.name}"
# type动态创建类
User = type("User", (), {"name": "Python学习者", "say_hello": say_hello})
# 创建实例并调用
user = User()
print(user.say_hello()) # 输出:你好,我是Python学习者
关键性能说明:
type创建类是底层原生操作,比class关键字更高效,是Python动态编程的核心基石。
4. 继承:type创建子类
通过基类元组,我们可以让动态创建的类继承父类,实现代码复用:
# 父类
class Person:
pass
# type创建继承Person的子类
Student = type("Student", (Person,), {"grade": 1})
四、核心概念:元类(Metaclass)深度解析
1. 元类的定义
元类是创建类的类,它控制着类的创建、初始化全过程。
如果把实例比作「产品」,类就是「模具」,那元类就是「制造模具的机器」。
2. Python默认元类:type
Python中所有类,默认都是由type创建的。哪怕我们用class定义类,解释器底层最终还是调用type完成类的创建。
3. 自定义元类:继承type,重写核心方法
自定义元类必须继承 type,通过重写__new__方法,就能控制类的生成过程:
__new__:创建类对象的核心方法,负责分配内存、定义类的结构;- 重写后,通过
super()委托父类(type)完成最终创建,保证逻辑合规。
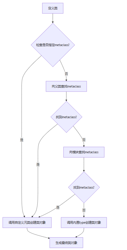
五、底层流程:Python类的实例化全链路
很多开发者困惑:Python创建类时,到底什么时候用元类?什么时候用默认的type?
我们用一张Mermaid流程图,清晰拆解类的实例化全流程:

流程图说明:
- Python创建类时,会逐级向上查找
metaclass:当前类 → 父类 → 模块; - 任意一层找到自定义元类,就用它创建类;
- 全程未找到,最终调用**内置
type**创建类; - 类对象是全局唯一的,同一个类不会重复创建。
这就是Python类实例化的底层规则,也是元类能生效的核心原因。
六、实战落地:元类的两大经典应用
元类不是「炫技工具」,而是解决复杂问题的底层方案,以下是两个最常用的实战场景:
场景1:控制类的创建过程(代码解耦)
通过重写元类的__new__方法,我们可以在类创建时注入逻辑、校验规则、统一配置,让业务代码与控制逻辑分离:
# 自定义元类
class CustomMeta(type):
def __new__(cls, name, bases, attrs):
# 自定义逻辑:比如给所有类添加统一属性
attrs["create_time"] = "2026-03-08"
# 委托父类创建类
return super().__new__(cls, name, bases, attrs)
# 使用自定义元类
class User(metaclass=CustomMeta):
pass
# 验证:类自动拥有create_time属性
print(User.create_time) # 输出:2026-03-08
核心价值:无需修改业务类,就能批量控制所有类的行为,代码分离性拉满。
场景2:抽象基类的强制校验(ABCMeta)
Python的抽象基类(ABC),底层就是通过**元类ABCMeta**实现的。
它的核心作用:强制子类必须实现抽象方法,否则直接抛异常,从底层保证代码规范:
- 定义抽象基类,标记抽象方法;
- 子类继承时,元类自动校验方法是否实现;
- 未实现则抛出
TypeError,杜绝bug。
这也是Python接口规范、框架设计(如Django、Flask)的核心底层技术。
七、总结:元类的核心价值与适用场景
核心知识点回顾:
- Python一切皆对象,类是对象,元类是创建类的对象;
type是Python默认元类,支持动态创建类;- 类的实例化遵循「逐级查找元类」的规则,最终由元类生成类;
- 元类用于控制类的创建,适合框架开发、统一规范、动态编程等场景。
最后提醒:元类是Python的「高级特性」,能解决普通类无法实现的问题,但不要过度使用——简单业务用普通类即可,复杂场景再用元类,才是最佳实践。
掌握元类,你就真正触摸到了Python面向对象的底层灵魂,无论是读框架源码,还是设计复杂系统,都将游刃有余。
到此这篇关于深度解锁Python中类与元类的核心机制与实战应用的文章就介绍到这了,更多相关Python类与元类内容请搜索脚本之家以前的文章或继续浏览下面的相关文章希望大家以后多多支持脚本之家!
相关文章
解决运行出现''dict'' object has no attribute ''has_key''问题
这篇文章主要介绍了快速解决出现class object has no attribute ' functiong' or 'var'问题,具有很好的参考价值,希望对大家有所帮助。一起跟随小编过来看看吧2020-07-07


最新评论