中兴红牛V5和小鲜手机哪个好?小鲜手机与中兴红牛V5详细对比图解
昨天,由中国电信和中兴通讯联合研发的“小鲜手机”已经正式发布。一经发布,很多人感叹小鲜手机与中兴V5手机简直就是一对双胞胎呀。那么,究竟小鲜手机和中兴红牛V5哪个好?小编就和大家分享小鲜手机和中兴红牛V5对比图解。

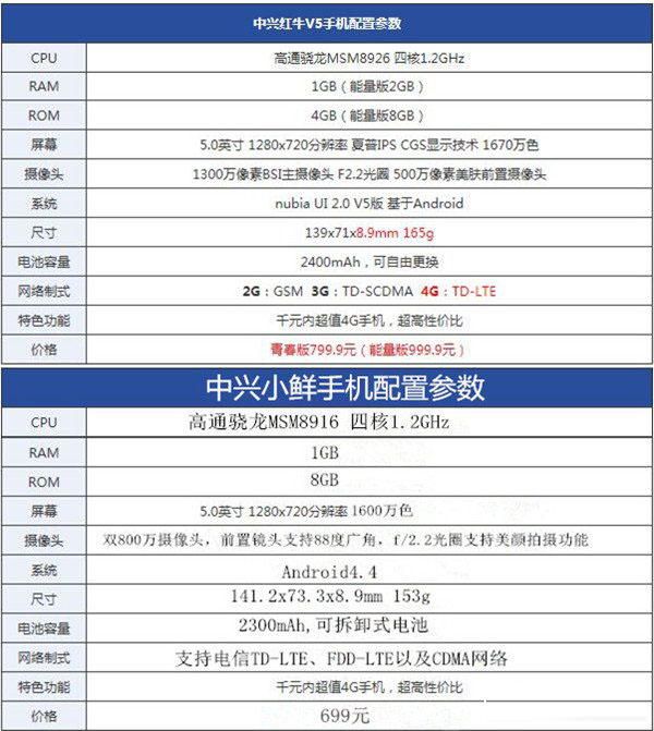
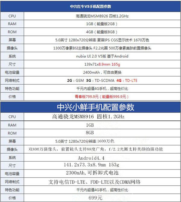
首先,我们来观察一下两款手机的参数,再进行详细的对比。

外形:
设计上,两款手机颇为类似,同样采用了中兴标志性的蓝色小圈圈,依附在主键及摄像头处。

背壳上,小鲜的闪光灯在摄像头下方,而V5则处于左边;小鲜的下方多了一个天翼4G的标准;而V5采用的是双喇叭,小鲜则是单喇叭,看来音质上,V5比小鲜更有优势。

做工上,看上两款手机的区别不大。但小编持握后,发现小鲜“滑板”的设计加上细腻的做工,握感更好一些。

硬件:
通过首页的参数对比,可以轻易发现两者的区别。

首先,两者的CPU的区别不到,可以满足基本使用。在同样内存的情况下,小鲜比V5多4GB的存储空间,即可以存更多的视频和应用。

摄像头上,V5拥有前置500万后置1300万像素摄像头,而小鲜则是双800万摄像头。

中兴红牛V5
V5采用了nubia的相机,最大的特色便是能够支持对焦和测光的分离,同时也拥有Auto、Pro、Fun三个拍照模式。

小鲜的优势在于前置800万像素镜头为88度广角,拥有f/2.2光圈,并且有普通和专业两种拍照模式,还支持美瞳、扩瞳、美唇、美齿、高鼻梁等多局部处理,基本满足自拍需求。
软件:
两款手机都是基于安卓系统定制的,也同样属于中兴开发研制,操作使用上并没有什么不同。

V5手机的内置软件侧重于中兴的技术支撑,可以根据自己的使用习惯设置,达到更高的效率。

小鲜则侧重于兼容电信服务,内置了189邮箱,天翼客服、电信营业厅等应用,对于电信用户而言,这些应用使用起来很方便。
相关文章

天玑 9400+处理器! vivo X200s手机发布4199元起
4月21日晚,vivo发布新机vivo X200s,搭载蓝晶×天玑9400+芯片;6200mAh蓝海电池,90W有线快充、40W无线闪充;售价为4199元起,国补到手价最低3699元,详细如下文2025-04-22
7000mAh千元续航小霸王! OPPO K12s 手机配置汇总
OPPO将在4月22日推出千元续航小霸王OPPO K12s,这款手机兼具超高续航与超高颜值,并且售价在千元价位中,是妥妥的千元续航小霸王,下面我们就来看看手机配置介绍2025-04-21
OPPO Find X8s已经发布,叠加国补3699元的售价是否值得用户入手?今天我们就来从性能、屏幕、人像拍摄、系统这四个关键方面为你详细剖析2025-04-12
记啥都方便! OPPO Find X8 系列左侧新增AI快捷键
全新OPPO Find X8系列标配AI快捷键,这个按键位于机身左侧上部,取代了此前的三段式拨杆,能够通过短按或长按实现功能,具备多种自定义功能,使用方式比三段式拨杆更为丰富2025-04-12
掏不掏钱就看这三点! OPPO Find X8 Ultra全卖点汇总
OPPO的超大杯机型Find X8 Ultra如约而至,那么全新发布的Find X8 Ultra都有哪些亮点,值不值得我们掏钱购买呢?详细请看下文介绍2025-04-11
OPPO三款新机哪个更值得买? 一文看懂Find X8 Ultra到Find X8s/X8s+区别
今日, OPPO全新机型Find X8s 与 Find X8s?两款小直屏旗舰,为追求小屏精致体验的用户提供了丰富选择,从Find X8 Ultra到Find X8s怎么选择呢?别着急,一张图带你看懂它们2025-04-11
4199元起! OPPO Find X8s / X8s+ 手机价格及发布会汇总
OPPO Find X8s/ X8s+ 手机今晚正式发布,系列新机搭载天玑 9400+ 处理器、拥有哈苏联名影像,售价 4199 元起,下面我们就来看看发布会汇总2025-04-11
4月10日发布! OPPO Find X8 Ultra 手机核心配置公布
OPPO Find X8Ultra即将于本月10正式发布,目前,OPPO官方释出了更多预热信息,详细请看下文介绍2025-04-10
vivo X200s的机身设计采用了当下流行的“果味直屏”设计语言,2.5D直屏结合立边金属中框,让握持体验更加舒适,直屏的特性也使得游戏操作体验更加出色2025-04-07
窄边小直屏/直屏超大杯! OPPO Find X8s / Find X8 Ultra真机实拍图赏
随着OPPO 官宣了OPPO Find X8Ultra、X8s、X8s+三款旗舰新机定档4月10日发布的消息之后,截至目前,关于三款新机的预热已经将参数与外观公布的差不多了,下面我们就来看看真2025-04-02











最新评论