3DMax如何设置盏泛光灯?3DMax设置盏泛光灯教程
华军软件园 发布时间:2022-10-25 10:58:02 作者:怪兽
我要评论
近日有一些小伙伴咨询小编3DMax怎么设置盏泛光灯?下面就为大家带来了3DMax设置盏泛光灯的方法,赶紧看看吧
近日有一些小伙伴咨询小编3DMax怎么设置盏泛光灯?下面就为大家带来了3DMax设置盏泛光灯的方法,有需要的小伙伴可以来了解了解哦。
3DMax设置盏泛光灯教程
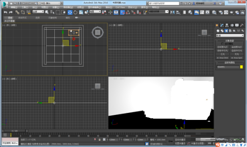
第一步:点击打开3Dmax场景。

第二步:设置聚光灯位置。

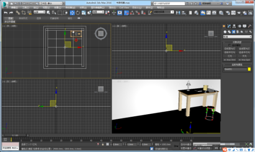
第三步:点击设置盏泛光灯即可。

以上就是小编给大家带来的3DMax怎么设置盏泛光灯的全部内容,希望能够帮助到大家哦。
相关文章
小伙伴们知道3DMAX怎么渲染图吗?今天小编就来讲解3DMAX渲染图的方法,感兴趣的快跟小编一起来看看吧2022-10-24
近日有一些小伙伴咨询小编3DMax怎么还原默认设置?下面就为大家带来了3DMax还原默认设置的方法,赶紧看看吧2022-10-24
很多人不知道3DMax怎么设置灯光?今日为你们带来的文章是3DMax设置灯光的方法,赶紧看看吧2022-10-24
3dsmax渲染卡住不动怎么办?3dsmax使用Vray渲染时崩溃或死机的详细解决
使用 3dsMax 的 V-Ray 渲染引擎渲染场景时,可能会出现各种问题,经常会导致3dmax渲染很卡,渲染崩溃或死机,那么3dsMax-VRay渲染场景崩溃或死机的原因是什么?怎么解决?2022-05-19
3dmax文件保存效率降低怎么办 3dmax缓存垃圾处理方法
3dmax是一款三维动画渲染和制作软件,这款软件很容易积压很多缓存的,缓存一多就会导致软件工作效率降低,那么这么多缓存的垃圾要如何处理呢?小编将会在下面的文章中进行2018-01-05
3dmax破碎插件rayfire怎么安装?Rayfire 1.62安装破解与调试详细图文教
rayfire是一款爆炸破碎插件,最近,很多网友问小编3dmax破碎插件rayfire怎么安装?今天脚本之家小编就给大家带来Rayfire 1.62安装破解与调试详细图文教程,希望对大家有所帮2017-11-30
3dmax2017渲染参数怎么设置 3dmax2017渲染设置教程
3dmax是一款业内顶尖的三维建模软件,在建立好一个零件的三维模型之后,用户可以使用该软件的渲染功能对建立好的零件进行实物渲染,但是很多人不知道如何渲染,那么下面我2017-11-15
3dmax2017怎么设置中文语言 3dmax2017英文切换中文版图文教程
部分3dmax2017默认打开是全英文语言,那么,3dmax2017怎么设置中文语言呢?针对3dmax2017语言设置的问题,本文就为大家图文详细介绍3dmax2017英文切换中文版的方法2017-07-07
很多朋友不知道3dmax中的球体是怎么画的,下面小编将为大家带来使用3dmax画球体模型的方法;感兴趣的朋友一起去看看吧2016-12-26vray3.3 for 3Ds max 2016 64位渲染器安装图文教程、破解注册方法
vray for 3dmax2016是一款3dsMax的高级全局照明渲染器软件,如今vray3.3 可谓是惊艳发布拉,渲染速度比3.2提高了20%-30%。 而3.2版本又比之前的老版本提高了50%,下面就详2016-11-23












最新评论