使用Java轻松判断一个5位数是否为回文数
前言
在编程中,回文数是一个正读和反读都相同的数字。例如,12321就是一个回文数,因为从左到右读和从右到左读都是12321。本文将介绍如何使用Java编写一个程序来判断一个5位数是否为回文数。

理解问题
首先,我们需要理解什么是5位数的回文数。对于一个5位数,其形式可以表示为abcba,其中a、b、c分别代表千位、百位、十位和个位上的数字。要判断这个数是否为回文数,我们只需要验证以下条件:
- 个位与万位相同
- 十位与千位相同
编写代码
接下来,我们将编写一个Java程序来实现上述逻辑。
导入必要的包
public class PalindromeNumber {
public static void main(String[] args) {
// 测试5位数
int number = 12321;
boolean isPalindrome = checkPalindrome(number);
if (isPalindrome) {
System.out.println(number + " 是回文数");
} else {
System.out.println(number + " 不是回文数");
}
}
/**
* 检查一个5位数是否为回文数
* @param number 5位数
* @return 如果是回文数返回true,否则返回false
*/
public static boolean checkPalindrome(int number) {
// 检查是否为5位数
if (number < 10000 || number > 99999) {
throw new IllegalArgumentException("输入必须是一个5位数");
}
// 提取各个位上的数字
int a = number / 10000; // 万位
int b = (number / 1000) % 10; // 千位
int c = (number / 100) % 10; // 百位
int d = (number / 10) % 10; // 十位
int e = number % 10; // 个位
// 检查回文条件
return a == e && b == d;
}
}代码解释
主函数 (main 方法):
- 定义一个5位数
number。 - 调用
checkPalindrome 方法检查该数是否为回文数。 - 根据返回结果打印相应的消息。
检查回文数的方法 (checkPalindrome 方法):
- 首先检查输入的数是否为5位数,如果不是则抛出异常。
- 使用整除和取模运算提取各个位上的数字。
- 检查回文条件:个位与万位相同,十位与千位相同。
运行程序
将上述代码保存为 PalindromeNumber.java 文件,并使用Java编译器和运行工具执行:
javac PalindromeNumber.java java PalindromeNumber
如果一切正常,程序将输出:
12321 是回文数
方法补充
方法一:

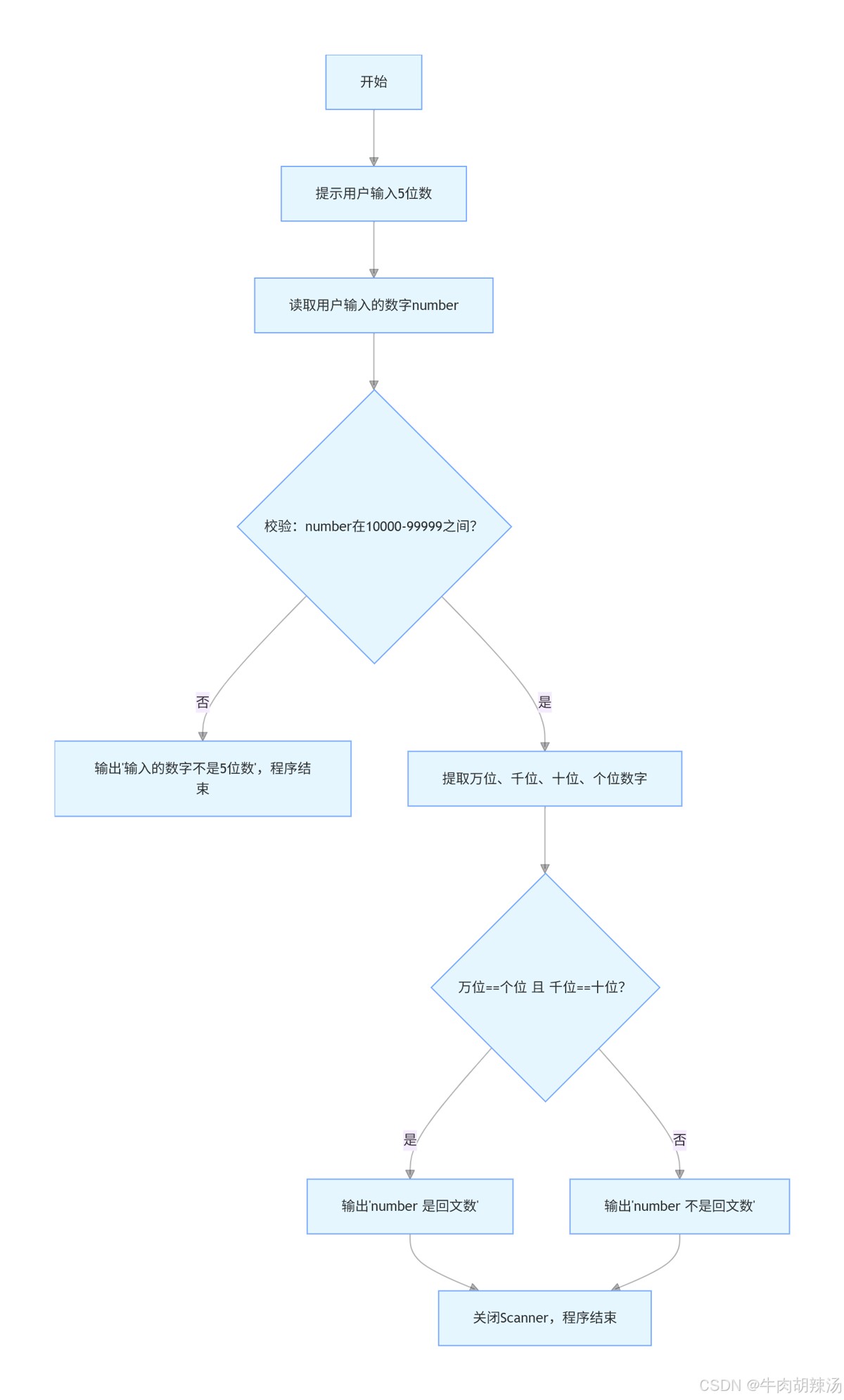
import java.util.Scanner;
public class PalindromeNumber {
public static void main(String[] args) {
Scanner scanner = new Scanner(System.in);
System.out.print("请输入一个5位数: ");
int number = scanner.nextInt();
// 检查输入的数字是否为5位数
if (number < 10000 || number > 99999) {
System.out.println("输入的数字不是5位数!");
return;
}
// 判断是否为回文数
if (isPalindrome(number)) {
System.out.println(number + " 是回文数。");
} else {
System.out.println(number + " 不是回文数。");
}
scanner.close();
}
// 判断一个5位数是否为回文数的方法
public static boolean isPalindrome(int number) {
// 获取各个位上的数字
int tenThousand = number / 10000; // 万位
int thousand = (number % 10000) / 1000; // 千位
int hundred = (number % 1000) / 100; // 百位
int ten = (number % 100) / 10; // 十位
int unit = number % 10; // 个位
// 判断对称性
return tenThousand == unit && thousand == ten;
}
}代码解释
1.输入部分:
- 使用
Scanner 类从用户那里获取一个5位数。 - 检查输入的数字是否在10000到99999之间,确保它是5位数。
2.判断回文数:
- 定义一个
isPalindrome 方法,该方法接受一个整数作为参数,并返回一个布尔值,表示该数字是否为回文数。 - 在
isPalindrome 方法中,通过取模和除法操作分别获取万位、千位、百位、十位和个位上的数字。 - 检查万位和个位、千位和十位是否相等,如果都相等,则该数字是回文数。
3.输出结果:
根据 isPalindrome 方法的返回值,输出相应的结果。

运行示例
假设用户输入 12321:
请输入一个5位数: 12321
12321 是回文数。
假设用户输入 12345:
请输入一个5位数: 12345
12345 不是回文数。
方法二:
在Java中,判断一个5位数是否为回文数可以通过以下步骤实现:
- 读取输入的5位数。
- 将这个数转换为字符串,以便于逐位比较。
- 比较字符串的首尾字符,如果它们相同,则继续比较下一个字符;如果不同,则该数不是回文数。
- 输出结果。
下面是一个完整的Java程序示例,展示了如何实现上述逻辑:
import java.util.Scanner;
public class PalindromeNumber {
public static void main(String[] args) {
Scanner scanner = new Scanner(System.in);
System.out.print("请输入一个5位数: ");
int number = scanner.nextInt();
// 检查输入的数是否为5位数
if (number < 10000 || number > 99999) {
System.out.println("输入的数不是5位数!");
return;
}
// 将数字转换为字符串
String numStr = Integer.toString(number);
// 判断是否为回文数
boolean isPalindrome = true;
for (int i = 0; i < numStr.length() / 2; i++) {
if (numStr.charAt(i) != numStr.charAt(numStr.length() - 1 - i)) {
isPalindrome = false;
break;
}
}
// 输出结果
if (isPalindrome) {
System.out.println(number + " 是回文数。");
} else {
System.out.println(number + " 不是回文数。");
}
scanner.close();
}
}代码解释
导入Scanner类:用于从控制台读取用户输入。
主方法:
- 创建一个
Scanner对象来读取用户输入。 - 提示用户输入一个5位数,并读取输入。
- 检查输入的数是否为5位数。如果不是,输出错误信息并退出程序。
将数字转换为字符串:使用Integer.toString(number)将整数转换为字符串,便于逐位比较。
判断是否为回文数:
- 使用一个
for循环,从字符串的两端向中间逐位比较。 - 如果发现不相等的字符,设置
isPalindrome为false并跳出循环。
输出结果:根据isPalindrome的值,输出该数是否为回文数。
关闭Scanner对象:释放资源。
这个程序简单明了,能够有效地判断一个5位数是否为回文数。
以上就是使用Java轻松判断一个5位数是否为回文数的详细内容,更多关于Java判断回文数的资料请关注脚本之家其它相关文章!
相关文章
Java那点事——StringBuffer与StringBuilder原理与区别
本文给大家分享StringBuffer与StringBuilder的区别,它们的应用场景是什么?非常不错,面试考官经常考的一个问题,有需要的朋友跟着脚本之家小编一起学习吧2016-06-06
spring boot 1.5.4 集成shiro+cas,实现单点登录和权限控制
这篇文章主要介绍了spring boot 1.5.4 集成shiro+cas,实现单点登录和权限控制,需要的朋友可以参考下2017-06-06
做java这么久了居然还不知道JSON的使用(一文带你了解)
这篇文章主要介绍了做java这么久了居然还不知道JSON的使用(一文带你了解),本文通过实例代码给大家介绍的非常详细,对大家的学习或工作具有一定的参考借鉴价值,需要的朋友可以参考下2020-07-07
Java(Springboot)项目调用第三方WebService接口实现代码
这篇文章主要介绍了如何使用Java调用WebService接口,传递XML参数,获取XML响应,并将其解析为JSON格式,文中详细描述了WSDL文档的使用、HttpClientBuilder和Apache Axis两种调用方式的具体实现步骤,需要的朋友可以参考下2025-02-02
java servlet手机app访问接口(三)高德地图云存储及检索
这篇文章主要为大家详细介绍了java servlet手机app访问接口(三),高德地图云存储及检索,具有一定的参考价值,感兴趣的小伙伴们可以参考一下2016-12-12


最新评论