Linux mmap内存映射机制:从底层原理、API 到实战开发(图文附代码)
前言:
大家好,我是深耕 Linux 内核与系统开发的博主。在 Linux 高性能开发中,mmap是一个极具魔力的系统调用 —— 它能让我们直接通过内存操作读写文件,省去传统read/write的内核态与用户态数据拷贝开销,还能实现进程间共享内存、自定义内存分配等高级功能。本文从核心原理、API 参数、实战代码到避坑指南全覆盖,所有代码均可直接编译运行,兼顾学习理解与工业级开发参考。
一. mmap 到底是什么?
mmap全称memory map,即内存映射 ,是 Linux 提供的系统调用,核心能力是:将一个文件或设备的内容,直接映射到进程的虚拟地址空间中。
映射完成后,进程对这段虚拟内存的读写操作,会被内核自动同步到对应的文件 / 设备上,无需再调用传统的read/write系统调用。
1.1 核心优势
- 零拷贝高效访问 :传统read/write需要先把数据从磁盘拷贝到内核缓冲区,再拷贝到用户态内存;而mmap直接建立文件与用户虚拟地址的映射,只需要一次拷贝(当发生缺页异常时从磁盘加载到内存),大幅提升大文件读写效率。
- 统一访问形式 :操作文件就像操作内存一样,直接通过指针读写,无需繁琐的文件偏移操作(如lseek)。
- 天然支持共享内存 :多个进程映射同一个文件,可直接实现进程间数据共享,是 Linux 进程间通信(IPC)的经典实现方式。
- 灵活的内存管理 :可实现匿名映射,用于自定义内存分配,替代malloc的部分场景。
🔍 术语解释 - 零拷贝(Zero-copy):指数据在传输过程中,CPU 无需将数据从一块存储区复制到另一块存储区。传统 read/write 涉及两次拷贝(磁盘→内核缓冲区→用户缓冲区),而 mmap 只在内核态完成一次磁盘→内存的拷贝(通过缺页中断按需加载),用户态直接访问,因此常被称为“零拷贝”技术之一。
1.2 映射的内存布局
在进程的虚拟地址空间中,mmap的映射区域位于堆区和栈区之间的共享区(mmap 区域) ,和动态库的加载区域一致。具体分布从低地址到高地址依次为:代码段、数据段、堆区、内存映射区(mmap 区域)、栈区、内核空间。

💡 知识普及 - 虚拟地址空间:每个 Linux 进程都拥有独立的虚拟地址空间(通常 32 位系统为 4GB,64 位系统更大)。mmap 操作的本质是在这个虚拟空间中申请一块区域,并将其与某个物理内存或文件页框建立映射关系,实际物理内存的分配发生在首次访问时(缺页异常)。
二. mmap 与 munmap API 全解析
2.1 函数原型
#include <sys/mman.h>
// 创建内存映射
void *mmap(void *addr, size_t length, int prot, int flags,
int fd, off_t offset);
// 解除内存映射
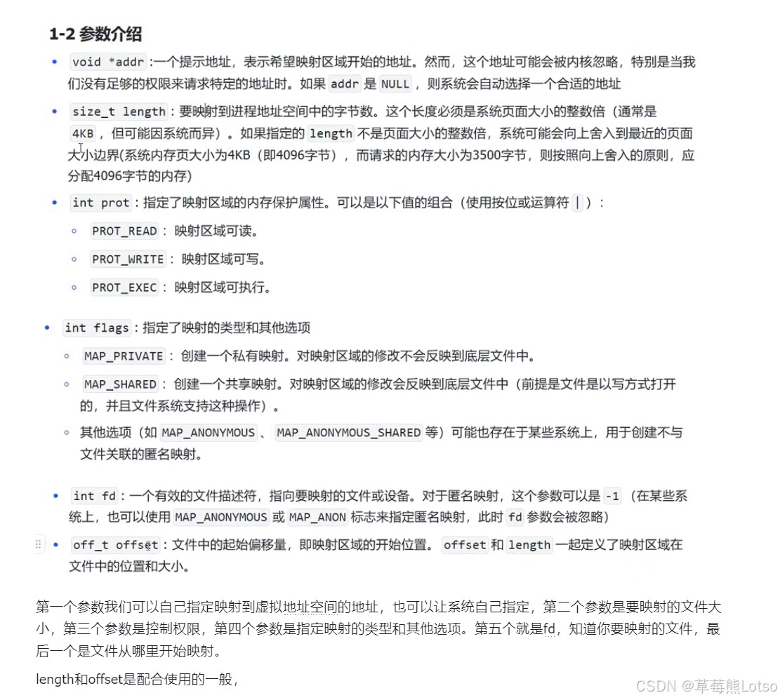
int munmap(void *addr, size_t length);2.2 mmap 参数介绍


参数详细说明:
| 参数 | 含义 | 常见取值与注意事项 |
|---|---|---|
| addr | 映射起始地址(提示) | 通常设为 NULL,由内核自动选择合适地址;若指定地址,需保证页对齐且未被占用 |
| length | 映射长度(字节) | 必须大于 0,建议为页大小的整数倍;内核实际以页为单位进行映射 |
| prot | 内存保护模式 | PROT_READ / PROT_WRITE / PROT_EXEC / PROT_NONE,可组合(如 PROT_READ \| PROT_WRITE) |
| flags | 映射类型与控制行为 | MAP_SHARED / MAP_PRIVATE / MAP_ANONYMOUS / MAP_FIXED 等 |
| fd | 文件描述符 | 映射文件时需打开的文件描述符;匿名映射时设为 -1 |
| offset | 文件偏移量 | 必须是页大小的整数倍,通常从 0 开始 |
2.3 返回值说明
- mmap成功:返回指向映射区域起始地址的指针;
- mmap失败:返回MAP_FAILED(即(void *)-1),并设置errno指示错误原因;
- munmap成功:返回 0;
- munmap失败:返回 - 1,并设置errno。
⚠️ 专家建议:调用 mmap 后务必检查返回值是否为 MAP_FAILED,不要用 NULL 作为失败判断(因为合法映射地址可能为 0)。同时,munmap 时建议将指针置为 NULL,避免野指针误用。
2.4 核心标志位深度辨析:MAP_SHARED vs MAP_PRIVATE
这是mmap最核心的两个标志位,决定了映射的行为模式,必须分清:
| 特性 | MAP_SHARED(共享映射) | MAP_PRIVATE(私有映射) |
|---|---|---|
| 修改同步 | 对内存的修改会同步到底层文件 | 修改不会同步到文件,触发写时拷贝 |
| 多进程可见 | 对其他映射同一文件的进程可见 | 对其他进程不可见,修改仅当前进程有效 |
| 适用场景 | 进程间共享内存、大文件读写修改 | 只读文件映射、私有内存分配、不希望修改源文件的场景 |
额外补充:MAP_SHARED_VALIDATE 与 MAP_SYNC
对于支持 DAX(Direct Access,如持久内存)的文件系统,Linux 还提供了 MAP_SHARED_VALIDATE 和 MAP_SYNC 标志,允许应用确保写操作同步到持久化设备,适用于数据库日志等场景。
三. mmap 实战开发(PDF 完整代码复刻 + 详细注释)
3.1 实战 1:基于 mmap 的文件写入
该示例通过mmap映射文件,直接向映射内存写入数据,无需 write 系统调用,数据会自动同步到文件。
关键注意事项:
- 要实现写入映射,文件必须以O_RDWR模式打开(读写模式);
- 空文件无法直接映射,必须通过ftruncate设置文件大小,保证映射的长度有对应的文件存储空间;
- 映射长度必须是页大小整数倍(虽然内核会自动圆整,但明确对齐更安全)。
#include<iostream>
#include <fcntl.h>
#include <sys/mman.h>
#include <sys/stat.h>
#include <unistd.h>
#include <sys/types.h>
const int PAGE_SIZE = 4096; // 其实最后最小都是 4096,一定要是4096的倍数,否则会报错
// write_mmap filename
int main(int argc, char* argv[])
{
if(argc != 2)
{
std::cerr << "Usage: " << argv[0] << " filename" << std::endl;
return 1;
}
// 1.打开目标文件, mmap需要自己先打开文件
int fd = ::open(argv[1], O_RDWR | O_CREAT | O_TRUNC, 0666);
if(fd < 0)
{
std::cerr << "Failed to open file: " << argv[1] << std::endl;
return 2;
}
// 2. 我们需要手动调整一个文件的大小,方便我们进行合法的mmap
if(::ftruncate(fd, PAGE_SIZE) < 0)
{
std::cerr << "Failed to ftruncate file: " << argv[1] << std::endl;
return 3;
}
// 3. 进行mmap操作
char *shmaddr = (char*)::mmap(NULL, PAGE_SIZE, PROT_READ | PROT_WRITE, MAP_SHARED, fd, 0);
if(shmaddr == MAP_FAILED)
{
std::cerr << "Failed to mmap file: " << argv[1] << std::endl;
return 4;
}
// 4. 正在进行文件操作
for (char c = 'a'; c <= 'z'; c++)
{
shmaddr[c - 'a'] = c;
sleep(1);
}
// 5. 关闭文件映射
if(::munmap(shmaddr, PAGE_SIZE) == -1)
{
std::cerr << "Failed to munmap file: " << argv[1] << std::endl;
return 5;
}
// 6. 关闭文件描述符
::close(fd);
return 0;
}![]()


🔧 代码扩展解释:上述示例中,ftruncate(fd, 4096) 将文件扩展到 4KB(一页大小)。如果省略这一步,映射成功后写入数据会触发 SIGBUS 总线错误(因为磁盘上没有对应的存储空间)。此外,msync 虽未调用,但内核会定期刷脏页;若需强制落盘,可在 munmap 前调用 msync(ptr, 4096, MS_SYNC)。
3.2 实战 2:基于 mmap 的文件读取
该示例通过mmap映射已有文件,直接读取映射内存即可获取文件内容,无需read系统调用。
#include<iostream>
#include <fcntl.h>
#include <sys/mman.h>
#include <sys/stat.h>
#include <unistd.h>
#include <sys/types.h>
const int PAGE_SIZE = 4096; // 其实最后最小都是 4096,一定要是4096的倍数,否则会报错
// read_mmap filename
int main(int argc, char* argv[])
{
if(argc != 2)
{
std::cerr << "Usage: " << argv[0] << " filename" << std::endl;
return 1;
}
// 1.打开目标文件, mmap需要自己先打开文件
int fd = ::open(argv[1], O_RDONLY);
if(fd < 0)
{
std::cerr << "Failed to open file: " << argv[1] << std::endl;
return 2;
}
// 2. 获取文件的大小
struct stat st;
if(::fstat(fd, &st) < 0)
{
std::cerr << "Failed to fstat file: " << argv[1] << std::endl;
return 3;
}
// 3. 进行mmap操作
char *shmaddr = (char*)::mmap(NULL, st.st_size, PROT_READ, MAP_SHARED, fd, 0);
if(shmaddr == MAP_FAILED)
{
std::cerr << "Failed to mmap file: " << argv[1] << std::endl;
return 4;
}
// 4. 正在进行文件操作
std::cout << shmaddr << std::endl;
// 5. 关闭文件映射
if(::munmap(shmaddr, st.st_size) == -1)
{
std::cerr << "Failed to munmap file: " << argv[1] << std::endl;
return 5;
}
// 6. 关闭文件描述符
::close(fd);
return 0;
}
哎,为啥没读到我们后面之前填充的那些东西呢,因为那些是用的0值填充
💡 原理解释:当我们用 MAP_PRIVATE 映射一个已有文件时,对映射内存的修改不会写回文件,而是采用“写时复制”机制。但在上面的读示例中,我们没有修改映射内容,只是读取,所以能看到文件原始数据。而实战1中向文件写入数据,用的是 MAP_SHARED,修改会同步回文件。
3.3 实战 3:用 mmap 极简模拟 malloc/free 实现
malloc的底层实现,在分配大内存时(通常超过 128KB),本质就是通过mmap的匿名映射实现的。我们可以通过mmap+munmap,极简模拟malloc和free的核心功能。
核心原理
- 匿名映射 :通过MAP_PRIVATE | MAP_ANONYMOUS标志创建,不关联任何文件,仅分配一段私有的空白内存;
- my_malloc:调用mmap分配指定大小的内存,返回内存首地址;
- my_free:调用munmap释放映射的内存。
#include<iostream>
#include <cstdio>
#include <cstring>
#include <fcntl.h>
#include <sys/mman.h>
#include <sys/stat.h>
#include <unistd.h>
#include <sys/types.h>
// 极简malloc实现
void* my_malloc(size_t size)
{
if(size > 0)
{
void* addr = (void*)::mmap(NULL, size, PROT_READ | PROT_WRITE, MAP_PRIVATE | MAP_ANONYMOUS, -1, 0);
if(addr == MAP_FAILED)
{
std::cerr << "Failed to mmap " << size << std::endl;
return nullptr;
}
return addr;
}
return nullptr;
}
void my_free(void* start, size_t size)
{
if(start != nullptr && size > 0)
{
int ret = ::munmap(start, size);
if(ret == -1)
{
std::cerr << "Failed to munmap " << size << std::endl;
}
}
}
int main()
{
char* p = (char*)my_malloc(1024);
if(p == nullptr)
{
std::cerr << "Failed to malloc 1024 bytes" << std::endl;
return 1;
}
// 使用分配的内存,简单打印指针值
printf("Allocated memory at address: %p\n", p);
// 在这里使用ptr指向的内存
memset(p, 'A', 1024);
for(int i = 0; i < 1024; i++)
{
printf("%c ", p[i]);
fflush(stdout);
sleep(1);
}
// 释放内存
my_free(p, 1024);
return 0;
}
进阶验证:gdb 查看内存映射
我们可以通过 gdb 调试,查看mmap前后进程的地址空间映射变化:
# 带调试信息编译 gcc -g my_malloc.c -o my_malloc # gdb调试 gdb ./my_malloc
在 gdb 中执行以下命令:
(gdb) info proc mappings # 或使用 (gdb) shell cat /proc/<pid>/maps
# 在printf分配地址处打断点 b 39 # 运行程序 r # 查看映射前的地址空间 info proc mapping # 单步执行,完成mmap n # 再次查看地址空间,能看到新增的mmap匿名映射区域 info proc mapping





可以清晰看到,mmap 后进程的地址空间中,新增了一段匿名映射区域,就是我们分配的内存。
📚 知识扩展 - 真实的 malloc 实现:真正的 malloc 除了用 mmap 分配大块内存外,对于小块内存(<128KB)会使用 brk/sbrk 系统调用来调整堆顶。并且会维护内存池、空闲链表等复杂数据结构,以提高内存分配效率。我们这里的极简模拟仅演示 mmap 的基本用法。
四. mmap 使用避坑指南(开发必看)
必须保证页大小对齐
- length和offset必须是系统页大小的整数倍,否则会调用失败;
- 可通过sysconf(_SC_PAGESIZE)获取系统真实页大小,不要硬编码 4KB。
- 常见错误:offset 不是页对齐会导致 EINVAL 错误。
文件打开权限与映射权限必须匹配
- 要设置PROT_WRITE可写权限,文件必须以O_RDWR模式打开,仅O_WRONLY或O_RDONLY会映射失败;
- 只读映射PROT_READ,文件至少要有O_RDONLY权限。
- 例外:MAP_PRIVATE 允许只读文件映射为可写(修改不写回文件),但仍需文件可读。
空文件必须提前设置大小
- 空文件大小为 0,直接映射会触发总线错误(SIGBUS);
- 必须通过ftruncate/lseek+write提前给文件分配足够的空间,再进行映射。
- 注意:ftruncate 扩展文件后,新空间读取为 0(空洞),但写入时才会真正分配磁盘块。
映射解除后禁止再访问
- 调用munmap后,映射区域会被回收,再访问该地址会触发段错误(SIGSEGV)。
- 建议解除后将指针置为 NULL。
MAP_SHARED 修改同步时机
- 共享映射的修改不会实时同步到磁盘,内核会根据脏页刷新策略自动同步;
- 若需要强制同步,可调用msync函数主动刷盘(MS_SYNC 阻塞直到完成,MS_ASYNC 异步)。
- 性能提示:频繁调用 msync 会降低性能,应合理使用。
线程安全问题
- 多个进程 / 线程同时修改共享映射的同一块内存,会出现竞态条件,需要通过信号量、互斥锁做同步。
- 对于 MAP_SHARED 映射,原子操作(如 __sync_add_and_fetch)可以用于无锁编程,但需注意 CPU 内存屏障。
🔴 高级陷阱:文件截断与 SIGBUS
- 如果映射文件后被其他进程截断(缩小长度),当进程访问超出新文件大小的映射区域时,会收到 SIGBUS 信号导致崩溃。
- 解决方案:对文件进行引用计数或使用文件锁,确保映射期间文件不被截断。
🔴 地址空间碎片化
- 频繁映射/解除不同大小的区域,可能导致虚拟地址空间碎片化,尤其在 32 位系统上(地址空间仅 4GB)。
- 建议:对于长期运行的服务,可预先分配一块大的映射池,自行管理子区域。
五. 传统 read/write vs mmap 怎么选?(仅供参考)
| 特性 | read/write | mmap |
|---|---|---|
| 数据拷贝 | 2 次拷贝(磁盘→内核缓冲区→用户态) | 1 次拷贝(磁盘→用户内存) |
| 随机访问 | 效率低,需要频繁 lseek+read | 效率高,直接指针偏移访问 |
| 大文件处理 | 内存占用低,适合流式读写 | 性能优势极大,适合随机读写 |
| 小文件处理 | 开销小,使用简单 | 有页大小对齐的内存浪费,优势不明显 |
| 编程复杂度 | 简单,接口易用 | 相对复杂,需要处理对齐、权限等问题 |
| 异常处理 | 系统调用返回错误,不会直接崩溃 | 非法访问会触发 SIGBUS/SIGSEGV,直接终止进程 |
最佳选择建议
- ✅ 大文件随机读写、频繁修改文件内容:优先选mmap;
- ✅ 进程间共享内存、多进程通信:必须用mmap共享映射;
- ✅ 自定义内存分配、大块内存申请:用mmap匿名映射;
- ❌ 小文件一次性流式读写、顺序读写:用read/write更简单;
- ❌ 对程序稳定性要求极高,不能接受崩溃的场景:优先read/write,异常处理更可控。
📊 扩展对比:mmap vs sendfile vs splice
特性 mmap + write sendfile splice 拷贝次数 1次(缺页加载) 0次(完全内核态) 0次 适用场景 文件读写+共享内存 文件到 socket 传输 任意两个 fd 之间 用户态访问 可直接读写内存 无法访问数据 无法访问数据 实现复杂度 中等 简单 中等 对于 Web 服务器发送静态文件,sendfile 比 mmap+write 更高效;但如果需要修改数据再发送,mmap 更合适。
六. mmap 的未来趋势与发展
随着 Linux 内核的演进,mmap 及相关技术不断优化:
io_uring 与 mmap 的结合:新一代异步 I/O 框架 io_uring 支持将注册缓冲区与 mmap 配合使用,减少系统调用开销。未来可能出现基于 io_uring 的文件映射直接操作。
持久内存(PMEM)与 DAX:英特尔傲腾等持久内存设备支持 DAX(Direct Access)模式,应用程序可以通过 mmap 直接访问持久内存,无需经过页缓存,且写入即持久化,大幅降低延迟。
大页(Huge Pages)支持:通过 MAP_HUGETLB 标志,mmap 可以使用 2MB 或 1GB 大页,减少 TLB 缺失,提升大数据集访问性能。
内存压缩与去重:内核中的 KSM(Kernel Same-page Merging)允许不同进程的 mmap 共享相同内容的物理页,对虚拟化环境有益。
🔮 专家观点:未来十年,随着存储硬件(NVMe、PMEM)和内存技术的变革,mmap 的角色将从“文件访问优化”升级为“通用内存-存储统一抽象”。开发者应关注内核新特性,如 MAP_SYNC 和 F_SEAL_* 文件密封机制,构建更安全、高效的存储系统。
结尾:
mmap 是 Linux 系统开发中极具威力的工具,它打破了 “文件操作” 和 “内存操作” 的壁垒,既能实现高性能的文件读写,又能完成进程间共享内存、自定义内存管理等高级功能。本文完整覆盖了 mmap 的核心原理、API、实战代码和避坑指南,无论是学习理解还是开发参考,都能直接使用。
到此这篇关于Linux mmap内存映射机制:从底层原理、API 到实战开发(图文附代码)的文章就介绍到这了,更多相关Linux mmap内存映射机制内容请搜索脚本之家以前的文章或继续浏览下面的相关文章希望大家以后多多支持脚本之家!
相关文章
解决Ubuntu下使用linuxdeployqt打包Qt程序问题
这篇文章主要介绍了解决Ubuntu下使用linuxdeployqt打包Qt程序问题,本文给大家介绍的非常详细,具有一定的参考借鉴价值,需要的朋友可以参考下2019-07-07
Ubuntu 16.04设置PostgreSQL开机启动的方法
由于PostgreSQL是编译安装的,需要设置开机启动。这篇文章主要介绍了Ubuntu 16.04设置PostgreSQL开机启动的方法,需要的朋友可以参考下2018-09-09


最新评论