QQ空间不想要了如何关闭 成功关闭QQ空间图文教程
发布时间:2013-12-26 15:43:55 作者:佚名
我要评论
在QQ空间上可以书写日记,上传自己的图片,听音乐,写心情。通过多种方式展现自己,如果有一天突然不喜欢这种方式,怎么才能关闭qq空间呢,感兴趣的朋友可以了解下
QQ空间(Qzone)是腾讯公司于2005年开发出来的一个个性空间,具有博客(blog)的功能,自问世以来受到众多人的喜爱。在QQ空间上可以书写日记,上传自己的图片,听音乐,写心情。通过多种方式展现自己。除此之外,用户还可以根据自己的喜爱设定空间的背景、小挂件等,从而使每个空间都有自己的特色。当然,QQ空间还为精通网页的用户还提供了高级的功能:可以通过编写各种各样的代码来打造自己的空间个人主页。但有一天突然不喜欢这种方式,怎么才能关闭qq空间呢?可以通过以下方式来关闭它。
1、点击该连接进入到以下页面:点击该链接http://imgcache.qq.com/qzone/web/qzone_submit_close.html。

进入注销空间页面
2、输入QQ号和密码点击登陆,如图。

输入qq号和密码
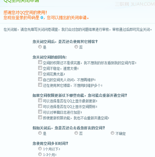
3、在QQ空间关闭申请中填写相关选项后输入验证码后,点击提交关闭申请。

输入验证码
4、在对话框中点击“是”,如图。

再次确定
5、现在就成功申请关闭QQ空间了,审核通过后就成功关闭QQ空间了。

等待审核通过
现在就已经成功的关闭QQ空间了,你看懂了吗?
相关文章
QQ空间很多小伙伴并不模式,但是很多小伙伴并不喜欢QQ空间的模式,这个时候我们可以设置客微信朋友圈一样的模式,下面来看看如何设置吧2022-05-12
QQ空间现在也是我们经常发布动态的一个地方,很多小伙伴看到好友发布的动态想要在下面评论发送表情包大家知道如何操作吗?一起来看看2022-03-17
QQ作为一款非常早的社交软件,相信很多小伙伴对QQ动态非常熟悉了,有时候我们看到动态上的击掌是怎么回事呢?一起来看看吧2022-03-04
QQ空间发说说如何开启长图模式 QQ空间发说说开启长图模式技巧
QQ空间里还有很多小伙伴都喜欢在这里分享自己的生活,在我们发说说的时候在这QQ空间中我们怎么开启长图模式呢2022-02-25
qq怎么删除情侣空间的历史空间? qq情侣空间删除历史记录的技巧
qq怎么删除情侣空间的历史空间?开通情侣空间后来分手了,qq空间能删除吗?当然可以,下面我们就来看看qq情侣空间删除历史记录的技巧2022-01-11
QQ空间是有私密功能的,如果我们想要开启QQ空间的私密模式该怎么去操作呢?小编带来了最新的教程,一起来看看吧2022-01-04
QQ空间怎么关闭私密状态?有时候我们不小心把QQ空间设置成了私密,那怎么关闭私密状态呢,不清楚的小伙伴小编带领大家一起来看看吧2020-12-15
QQ好友克隆权限怎么开启?现在的人都有多个账号,有的时候一个好友要加很多次很麻烦,开启允许好友克隆我到新账号朋友就可以直接添加了,下面我们就来看看详细的教程,需要2020-05-15
了QQ空间新版说说卡片怎么关闭?这篇文章主要介绍QQ空间新版说说卡片关闭教程,需要的朋友可以参考下2020-02-06
qq空间类似于微信的朋友圈,用户在这里可以分享生活的动态,本文中介绍的是使用QQ空间录屏的方法,需要的朋友可以阅读本文参考一下2019-08-15












最新评论