OpenClaw故障排查之如何读懂调用日志快速定位问题
在揭秘 OpenClaw 架构设计系列文章中,我详细介绍了 OpenClaw 架构及构建、部署与日常运维。但再稳定的系统,也难免会遇到问题——AI 不响应、工具调用失败、成本异常飙升……这时候,日志就是我们最重要的“案发现场”。本文基于社区最新实践,手把手教你如何利用 OpenClaw 的日志系统,快速定位并解决常见问题。
1. 两类日志:分清“系统运行”和“AI 调用”
OpenClaw 的日志主要分为两大类,它们的用途和查看方式完全不同,先记住这张表:
| 日志类型 | 记录内容 | 典型用途 | 存放位置 |
|---|---|---|---|
| Application 日志 | Gateway 系统运行状态(启动、错误、警告、调试信息) | 排查 Gateway 崩溃、通道连接失败、插件加载错误 | /tmp/openclaw/openclaw-YYYY-MM-DD.log |
| Session 日志 | 每个 Agent 会话的详细交互(Prompt、LLM 响应、工具调用、Token 消耗、成本) | 排查 AI 为什么不调用工具、调用结果错误、Token 消耗异常 | ~/.openclaw/agents/<agent_id>/sessions/*.jsonl |
一句话区分:Application 日志告诉你“系统跑没跑起来”,Session 日志告诉你“AI 到底干了什么”。
2. 快速上手:命令行排查三板斧
OpenClaw 的 CLI 提供了非常方便的日志查看命令,无需手动翻文件,适合第一时间快速定位。
2.1 实时跟随最新日志
openclaw logs --follow
这是我最常用的命令,它会实时输出 Application 日志,同时也会显示每个会话的关键摘要(如工具调用、错误)。如果你刚遇到一个问题,立刻执行它,往往能看到最新的错误信息。
2.2 输出为 JSON,配合 jq 分析
openclaw logs --json | jq '.'
如果你熟悉 jq,可以用这种方式过滤出特定字段。例如,只看所有包含“error”的日志:
openclaw logs --json | jq 'select(.level == "ERROR")'
2.3 只看警告和错误
openclaw logs --level warn
当日志刷得很快时,用这个命令可以过滤掉 INFO 和 DEBUG 信息,直接看到问题。
2.4 先跑诊断,自动检查常见问题
openclaw doctor openclaw doctor --fix # 自动修复一些常见问题(如权限、配置缺失)
doctor 命令会检查 Gateway 状态、Docker 是否运行、关键端口是否被占用、配置是否正确等。强烈建议遇到任何问题第一步都先跑它。
2.5 查看整体状态
openclaw status
显示当前有多少活跃会话、各通道是否在线、Agent 运行情况等。
3. 深入现场:直接查看日志文件
当命令行信息不够详细时,我们需要直接查看日志文件。这里才是“最完整”的调用记录。
3.1 Session 日志:AI 调用的“黑匣子”
路径:~/.openclaw/agents/<agent_id>/sessions/*.jsonl
<agent_id> 通常是你在配置中定义的默认 Agent 名称(如 main),或者通过 ls ~/.openclaw/agents/ 查看。每个会话(一个聊天对话)对应一个 .jsonl 文件,文件名是会话 ID。
文件格式:JSON Lines,每行一个 JSON 对象,代表一次交互。典型内容示例:
{
"timestamp": "2026-03-09T10:23:45Z",
"type": "message",
"direction": "incoming",
"content": "今天天气怎么样?"
}
{
"timestamp": "2026-03-09T10:23:46Z",
"type": "llm_request",
"model": "openai/gpt-4",
"prompt": "...",
"usage": { "prompt_tokens": 120, "completion_tokens": 45, "total_tokens": 165 },
"cost": { "total": 0.0023 }
}
{
"timestamp": "2026-03-09T10:23:47Z",
"type": "tool_call",
"toolCall": { "name": "get_weather", "arguments": { "city": "北京" } },
"toolResult": { "content": "北京今天晴,10-22℃", "isError": false },
"duration_ms": 234
}常用查看技巧:
# 查看最新会话的最后 100 条记录 tail -100 ~/.openclaw/agents/main/sessions/$(ls -t ~/.openclaw/agents/main/sessions/ | head -1) | jq . # 搜索所有会话中包含 "toolCall" 的记录 rg 'toolCall' ~/.openclaw/agents/*/sessions/*.jsonl # 统计每个工具被调用的次数 cat ~/.openclaw/agents/*/sessions/*.jsonl | jq -r 'select(.toolCall) | .toolCall.name' | sort | uniq -c
3.2 Application 日志:系统运行“心电图”
路径:/tmp/openclaw/openclaw-YYYY-MM-DD.log(Linux/macOS 默认)
文件按天滚动,保留最近 24 小时,总大小不超过 500MB(可配置)。查看方式:
tail -f /tmp/openclaw/openclaw-*.log
内容示例:
2026-03-09 10:23:45 INFO [gateway] Server started on port 18789
2026-03-09 10:23:46 DEBUG [channels.telegram] Received message: Hello
2026-03-09 10:23:47 ERROR [agents] Tool execution failed: get_weather: API key not configured
4. 进阶排查:特殊场景
4.1 想看 LLM API 的完整请求(CURL/Header/Body)
官方现状:无论是 openclaw logs 还是 Session 日志文件,都不会输出发给 OpenAI、Anthropic 等 Provider 的完整 HTTP 请求。这是出于隐私和安全考虑(避免日志中泄露 API key)。
社区解决方案:
方法一:使用代理拦截(推荐)
配置一个 HTTP 代理工具(如 mitmproxy、Charles),让 OpenClaw 的请求走代理。步骤如下:
1.启动 mitmproxy:mitmproxy --mode regular --listen-port 8080
2.配置 OpenClaw 使用代理(在 ~/.openclaw/config.yaml 中添加):
agents:
defaults:
httpProxy: "http://127.0.0.1:8080"3.重启 Gateway,所有 LLM 请求就会在 mitmproxy 界面中完整显示,包括 Header、Payload、响应。
方法二:源码修改(开发环境)
如果你在开发环境,可以修改 src/agents/providers/ 下的 HTTP 客户端代码,增加日志输出。但注意不要提交到生产环境。
4.2 Agent 卡住 / 工具调用失败
先跑 openclaw doctor,然后查看 Session 日志中 toolResult.isError 字段:
cat ~/.openclaw/agents/main/sessions/*.jsonl | jq 'select(.toolResult and .toolResult.isError == true)'
常见的错误原因:
- 工具所需的依赖未安装(如 Python 脚本缺少库)
- 沙箱执行超时(可调整
agents.defaults.sandbox.timeout) - 工具白名单拦截(查看
toolCall.name是否在security.toolDenylist中)
4.3 成本/调用量监控
OpenClaw 官方提供了 OTEL(OpenTelemetry)插件,可以导出 Metrics 和 Traces:
openclaw plugins enable diagnostics-otel
启用后,你可以在配置中设置导出端点(如 Jaeger、Prometheus),从而监控:
- 每个会话的 Token 消耗
- 各模型的调用次数和延迟
- 工具调用成功率
- 估算成本
4.4 日志太多,磁盘快满了
默认日志保留策略是 24 小时,500MB 上限,一般不需要手动清理。但如果想调整:
# config.yaml
logging:
appLog:
maxSize: "1GB" # 最大总大小
maxAge: "72h" # 保留时间
sessionLog:
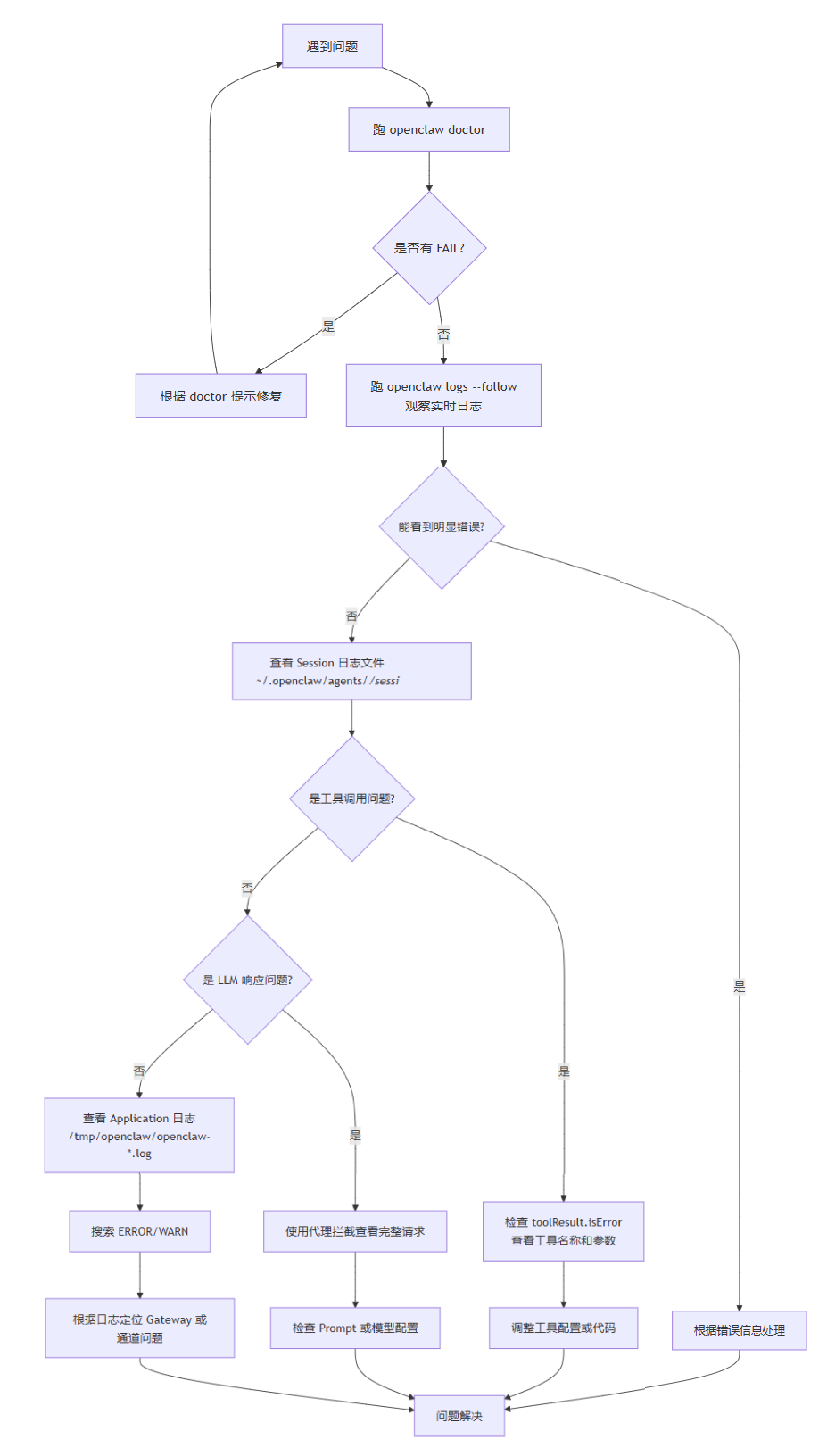
maxAge: "168h" # 会话日志保留 7 天5. 排查流程图:一张图看懂排查步骤
下面是我总结的 OpenClaw 问题排查流程,遇到问题按图索骥即可:

6. 实用小贴士
- 用 jq 处理 JSONL:日志文件是 JSON Lines 格式,配合
jq简直如虎添翼。如果还没安装,赶紧apt install jq或brew install jq。 - 用 ripgrep (rg) 搜索:比
grep更快,语法更友好。例如搜索所有包含“error”的日志:rg -i error ~/.openclaw/agents/。 - 第三方工具:社区有一些辅助工具,比如 Agent Sessions macOS App 可以用 GUI 浏览历史会话;还有 Skill “session-logs” 可以直接在聊天中让 AI 帮你分析日志(需要授权)。
- Docker 部署的日志位置:如果使用 Docker,日志默认在容器内的
/tmp/openclaw/,但通常你会挂载一个宿主机目录。检查你的docker-compose.yml中volumes的映射。
7. 最后:如果还是解决不了
如果上述方法都试过了还是找不到原因,别慌,你可以在我博客留言或私信,或者去 GitHub 社区求助:
- 在 Discussions 发帖,附上:
openclaw doctor的输出- 相关的 Session 日志片段(注意隐藏个人敏感信息)
- 你做了哪些尝试
- 或者在 Issues 搜索类似问题。
社区很活跃,通常半天内就有人回复。
总结:OpenClaw 的日志体系虽然简单,但足够强大。只要你分清楚 Application 日志和 Session 日志,掌握命令行三板斧,再学会用代理拦截 LLM 请求,95% 的问题都能自己搞定。希望本文能帮你成为 OpenClaw 的“日志侦探”,遇到问题不再抓瞎。
到此这篇关于OpenClaw故障排查之如何读懂调用日志快速定位问题的文章就介绍到这了,更多相关OpenClaw故障排查内容请搜索脚本之家以前的文章或继续浏览下面的相关文章,希望大家以后多多支持脚本之家!
相关文章

OpenClaw 安装与配置实战指南(含常用命令 + 故障排查)
OpenClaw安装与配置实战,涵盖了从安装到故障排查的详细流程,重点包括通道配置、模型接入和网关排障,提供了常用命令速查和故障排查步骤,帮助用户顺利上手和解决常见问题,本2026-03-06
OpenClaw多Agent 踩坑记之Session 路径验证失败问题解析
在OpenClawv2026.2.12版本中,多Agent架构存在一个隐蔽的路径验证Bug,当配置非默认Agent(secondaryagent)时,会话文件路径验证会错误地检查主Agent的目录,导致Agent无法响2026-03-09
OpenClaw飞书插件本地部署时的高频报错 spawn EINVAL问题及解决方案
本文介绍在Windows和Mac环境下使用nvm管理Node.js进行OpenClaw飞书插件本地部署时遇到的spawnEINVAL报错问题,并提供了报错原因分析、无效尝试汇总到解决方案的步骤,帮助开2026-03-07
OpenClaw ClawHub安装skills时报错的问题解决
文章主要介绍了在使用ClawHub进行AI插件开发或集成时遇到的两个常见问题:Ratelimitexceeded和Missingstate,下面就来详细的介绍一下这两个问题的解决方法,感兴趣的可以了2026-03-06
一行配置帮你解决OpenClaw部署后Tools工具权限被禁用的问题
刚部署完OpenClaw,发现Agent无法执行基本操作,Tools页面显示大部分工具处于禁用状态,下面小编就和大家详细介绍一下如何通过一行配置解决这一问题,感兴趣的小伙伴可以了2026-03-04
OpenClaw怎么安装到电脑? OpenClaw免费小白安装教程
OpenClaw怎么安装到电脑?本文就为大家带来了使用Cherry Studio一键安装 OpenClaw,操作简单,非常适合零基础小白,需要的朋友一起看看吧2026-03-10
2026年OpenClaw保姆级安装+进阶玩法教程(新手也能轻松上手)
OpenClaw是一款在2026年大受欢迎的AI工具,它具有强大的本地执行权限、多平台支持和专属长期记忆等功能,今天这篇教程,我就一步一步带着大家,从原生安装到各种实用玩法,全2026-03-10









最新评论