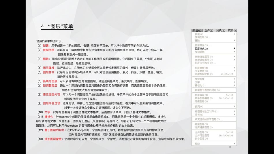
Photoshop中菜单和面板使用技巧详细解析

  发布时间:2016-12-09 15:28:58   作者:张欲悟   我要评论
这篇教程是向脚本之家的朋友分享Photoshop中菜单和面板使用技巧,教程真的很不错,很基础,适合新手来学习,推荐到脚本之家,喜欢的朋友可以参考本文
今天小编为大家分享Photoshop中菜单和面板使用技巧,绝对的新手教程,感兴趣的朋友一起来学习吧:

Photoshop中菜单和面板使用技巧详细解析

Photoshop中菜单和面板使用技巧详细解析

Photoshop中菜单和面板使用技巧详细解析

Photoshop中菜单和面板使用技巧详细解析

Photoshop中菜单和面板使用技巧详细解析

Photoshop中菜单和面板使用技巧详细解析

Photoshop中菜单和面板使用技巧详细解析

Photoshop中菜单和面板使用技巧详细解析

Photoshop中菜单和面板使用技巧详细解析

Photoshop中菜单和面板使用技巧详细解析

Photoshop中菜单和面板使用技巧详细解析

Photoshop中菜单和面板使用技巧详细解析

Photoshop中菜单和面板使用技巧详细解析

Photoshop中菜单和面板使用技巧详细解析

Photoshop中菜单和面板使用技巧详细解析

相关文章

最新评论